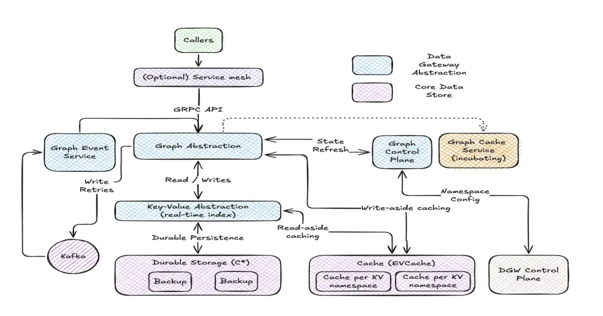
#Netflix built Graph Abstraction - a high-throughput system designed to manage…
#Netflix built Graph Abstraction - a high-throughput system designed to manage large scale graph data in real time.
• Millisecond latency across 650TB+ of data • Global Availability via asynchronous replication • Design for high-scale performance
🔗 Deep dive into the architecture: https://bit.ly/4lNzKY0
#InfoQ #SoftwareArchitecture #DistributedSystems #GraphDatabase
Inside Netflix’s Graph Abstraction: Handling 650TB of Graph Data in Milliseconds Globally
Netflix engineers built Graph Abstraction, a high-throughput platform managing 650 TB of graph data with millisecond latency. Supporting services from Netflix Gaming’s social graphs to operational topology graphs, it maintains global availability via asynchronous replication. This article covers its architecture, caching, and traversal design for high-scale performance.
bit.ly
Comments (0)