Skip to main content

#Uber’s HiveSync team optimized Hadoop Distcp for multi-petabyte replication…

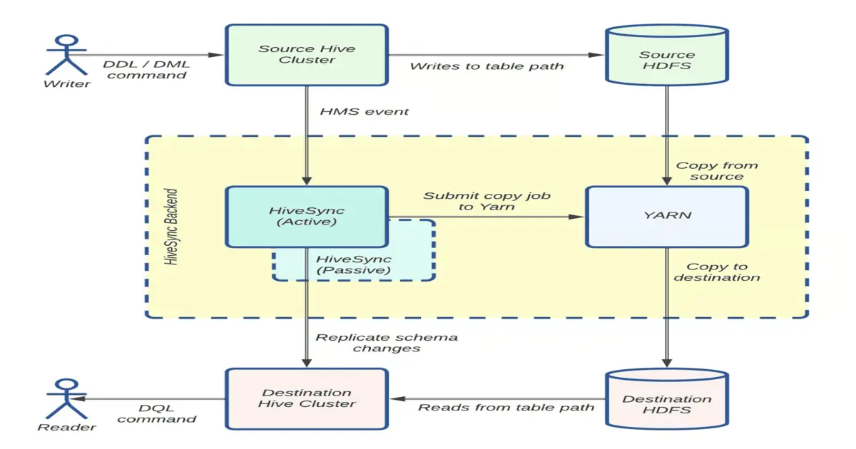
#Uber’s HiveSync team optimized Hadoop Distcp for multi-petabyte replication across hybrid cloud and on-prem data lakes.

✅ Task parallelization ✅ Uber jobs for small transfers ✅ Improved observability

Result: 5× replication capacity & seamless on-prem-to-cloud migration.

Read more: https://bit.ly/4bwUUFt

#InfoQ #SoftwareArchitecture #DistributedSystems #Observability #DataLake

Preview image for Hybrid Cloud Data at Uber: How Engineers Solved Extreme-Scale Replication Challenges

Hybrid Cloud Data at Uber: How Engineers Solved Extreme-Scale Replication Challenges

Uber’s HiveSync team optimized Hadoop Distcp to handle multi-petabyte replication across hybrid cloud and on-premise data lakes. Enhancements include task parallelization, Uber jobs for small transfers, and improved observability, enabling 5x replication capacity and seamless on-premise-to-cloud migration.

bit.ly
0 Likes 0 Boosts

Comments (0)

No comments yet.